盘点各地路权,窥探新能源物流车未来发展变化

[ 日期 : 2021-07-30    来源 : 网络     ]
    



导读



新能源物流车自政策大力提倡以来,一直是物流行业的热点,那么新能源物流的发展状况如何呢?



01

不断放开的新能源物流车路权政策



为建立健全绿色低碳循环发展经济体系,促进经济社会发展全面绿色转型,国家不断发布关于新能源汽车的相关利好政策。发展新能源物流车已是大势所趋,如何推进新能源物流车的应用发展,是促进实现“碳中和”“碳达峰”目标的重要举措。


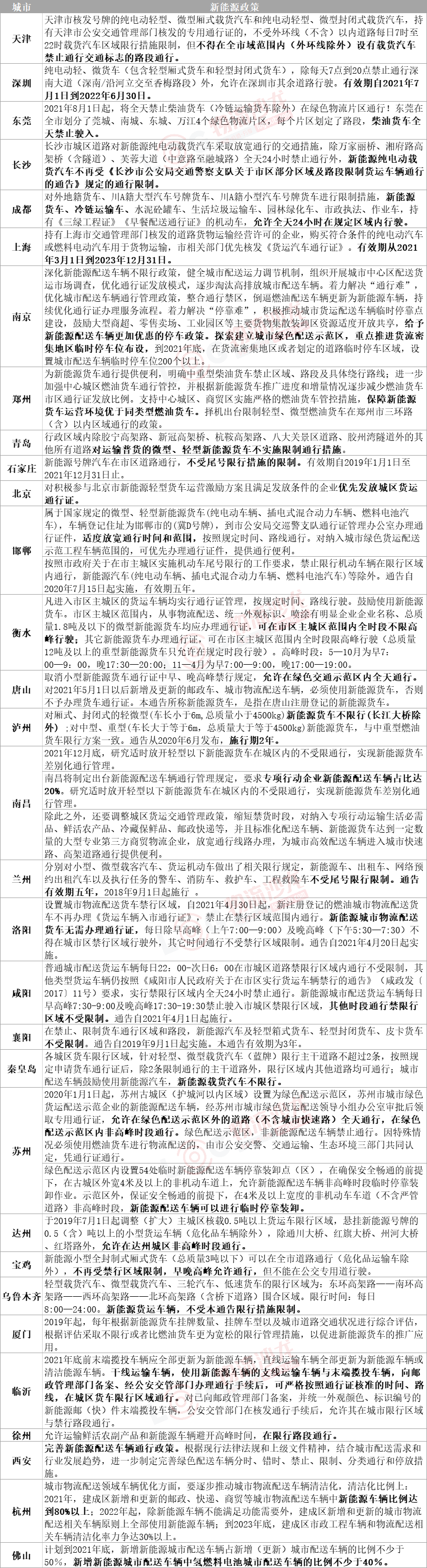
但路权开放问题始终是新能源物流车推广的一个难点所在。给予新能源物流车24小时开放路权,是促进其推广的重要着力点。但是全国范围内来看,新能源物流车路权开放是不平衡、不充分的。梳理总结各地的推广政策,大体上可以分为两个方向,一是通过补贴+路权等措施,鼓励企业更换新能源物流车;二是通过对燃油车的路权、新增燃油车牌照、营运证等进行进一步管控,限制企业使用燃油车的便利程度。总体上,随着国补、地补等补贴政策的退坡与取消,推出的运营补贴的城市非常有限,未来路权政策将是各地区推行新能源物流车的主要手段。


图片

▲上下滑动查看


目前除深圳、广州、成都等少数代表性城市对路权开放较好外,新能源物流车在其他地方的路权并没高于燃油车。路权开放问题依旧是新能源物流车发展的一个难点所在。如何让各地方对新能源物流车全天候开放路权,是增进其发展的关键着力点。


02

有待扩大的新能源物流车应用场景



从整体来看,新能源物流车市场越来越受到认可,尽管现阶段新能源物流车在前期购置成本、续航等多方面还不尽如人意,但在路权上的优势足以打动不少物流企业,越来越多物流企业会拥抱和接受新能源。


性能和车型,决定新能源物流车的主要应用场景为城市配送。


受当前技术发展水平的限制,新能源物流车车型以轻型封闭式货车、轻型厢式货车为主,续航里程通常在200-300公里之间,部分车型为80公里。由此决定了新能源物流车很难进行远距离运输,外加大型城市对环保的要求越来越严格,对于城市配送用新能源物流车给予了很多政策支持,因此城市配送是当前新能源物流车应用的主要场景。此外,港口、矿山等封闭环境因其场景比较固定的特征,也应用了一些重型电动物流车。


目前市场上比较常见的新能源车型,主要以轻卡与微面为主。而这两种车型在城市配送中也是主流车型。纯电动轻卡比较适合放一些较大或较重的货物,有一定承载能力,续航也比微面好,还可以跑一些城市周边郊县。纯电动微面以小物件和快递偏多,灵活性好,主要以短距离配送和城市内配送为主。而市面上换电式纯电动牵引车由于续航里程没想象中长,加之充电换电不够方便,少有企业会投入使用,所以在实际的应用场景中比较少见。


未来,新能源纯电动物流车在区域配送、省际配送方面的应用还有待发展。


图片


03

有望突破的新能源物流车技术



充电困境正得以解决

目前国内大多数厂家宣传的新能源车辆续航里程大概在200-300公里左右,这只是理论数据,实际行驶可能会大大低于这个数值,载重、路况以及使用空调电子设备等因素都将直接影响车辆在实际行驶中的里程。


在充电方面,跟去年相比,今年有了明显提升,很多地方都在积极建设充电桩,大型电商平台、快递业、物流行业也都在积极布局新能源市场。目前许多新建的物流园区已经安装配备了充电桩,大部分都以快充为主,采用国家标准接口,只需一小时左右的时间,就能将电充满。


充电桩已逐渐成为新建物流园区的标准配置,甚至在老一点的物流园区内我们也能看到新修的充电桩和不少新能源车辆。


图片



以租代买解决成本

纯电动车售价普遍较高,目前很多物流公司并没有自行购车,而是去专门的电动车租赁公司租车使用,就短期效果来说比较明显,在一定程度上减轻了初期投入资金的压力。


电池技术正在突破

目前国内新能源车辆一般使用的是磷酸铁锂电池与三元锂电池。磷酸铁锂电池能耗高,密度低,导致续航里程有限,但是安全稳定。三元锂电池能量密度高,能满足较长续航里程,但是稳定安全性没有磷酸铁锂电池好。就现在电池应用方面来说三元锂电池在未来的潜力会更大。


氢燃料电池有着无污染、寿命长的特点,只需加点氢,跟现在加油一样,真正实现方便快捷与节能环保。但目前受限于成本与技术原因,无法大规模量产使用。国家已经明确表明,将以氢燃料电池汽车为代表的燃料电池汽车作为未来的重点发展领域,种种迹象表明着电池技术正在不断突破。


图片
发展新能源物流车已是大势所趋,新能源物流车只要找准合适的应用场景便或可能完美的替代传统燃油车。在国家以及各地区整车的不断推动下,未来将会有越来越多的物流企业选择使用新能源车,而各大制造型企业面临碳排放指标的压力,也将会把目光放在物流运输减排方面,对于物流企业来说,也是一次转型发展的机会。


信息来源于网络,如有侵权,请联系删除。